三极管偏置电压计算器 | 三极管偏置电压计算在线工具

偏置电压是指晶体管放大电路中使晶体管处于放大状态时,基极-射极之间、集电极-基极之间应该设置的电压。因为要使晶体管处于放大状态,其基极-射极之间的pn结应该正偏,集电极-基极之间的pn应该反偏。



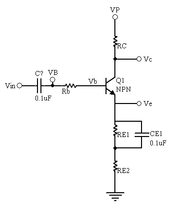
晶体管偏置电阻系列

相应类型
RB (Base resistor)基极电阻
(KΩ) 
VB (Bias Voltage)基极偏压
(V)
RC (Collector resistor)集电极电阻 (KΩ) 
RE1 (Emitter resistor 1)发射极电阻 (KΩ) 

RE2 (Emitter resistor 2)发射极电阻

(KΩ) 
VP (Supply Voltage)电源电压 (V)
Beta (DC Current Gain)直流电流增益
VBE (Base to emitter drop)基地发射下拉 (V)
Rs (Source Resistance): 信号源电阻 (Ω)
RL (Load resistor)负载电阻 (Ω) 
fT(电流增益带宽 ): 可选 (MHz)
CCB 集电极-基极电容(可选) (pF)
CBE 基极-发射极电容(可选)   (pF)

Vc (Collector Voltage)集电极电压 (V) 
Ve (Emitter Voltage)发射极电压 (V) 
Vb (Base Voltage)基极电压 (V) 
Ic (Collector Voltage) 集电极电流 (mA) 
Ib (Base Voltage) 基极电流 (mA) 
gm (Transconductance)跨导
rπ (晶体管输入电阻,在低频率)
  饱和
  截止区

CE共发射极)配置参数

A (放大器的电压增益)
C MCE (Miller Capacitance米勒电容) (pF)
BWCE (BW) (MHz)

CC (共集电极)配置参数

A (放大器的电压增益)
Rin (KΩ)
BWCC (BW) (MHz)

分类在线工具

科学计算器

元器件在线计算

RF/射频计算器

经典电路计算器

电阻计算器

电感计算器

其他计算器